福建闽东电力股份有限公司-k8体育

公司动态about us
公司动态

您现在的位置:k8体育-凯发k8娱乐 > 公司动态 > 公告

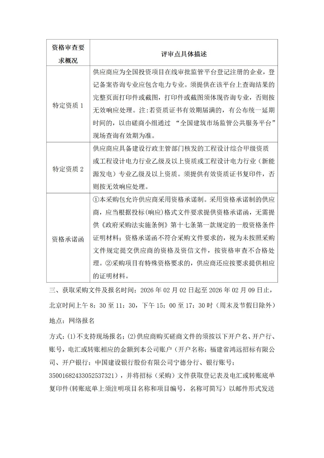
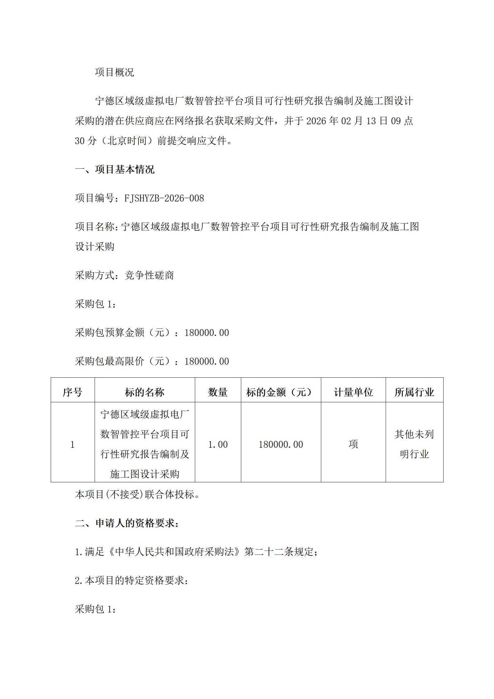
宁德区域级虚拟电厂数智管控平台项目可行性研究报告编制及施工图设计采购竞争性磋商公告
发表日期:2026-02-02

宁德区域级虚拟电厂项目智慧管控平台可行性研究报告编制及施工图设计采购磋商公告(1)_01.jpg宁德区域级虚拟电厂项目智慧管控平台可行性研究报告编制及施工图设计采购磋商公告(1)_02.jpg宁德区域级虚拟电厂项目智慧管控平台可行性研究报告编制及施工图设计采购磋商公告(1)_03.jpg宁德区域级虚拟电厂项目智慧管控平台可行性研究报告编制及施工图设计采购磋商公告(1)_04.jpg

网站地图